一、 受理范围
广东省科学技术奖授予在我省行政区域内进行科学技术的研究开发或与国内外合作研究开发,以及科学技术成果的应用推广,并经2年以上的实施应用,取得显著经济效益或社会效益的公民和组织。
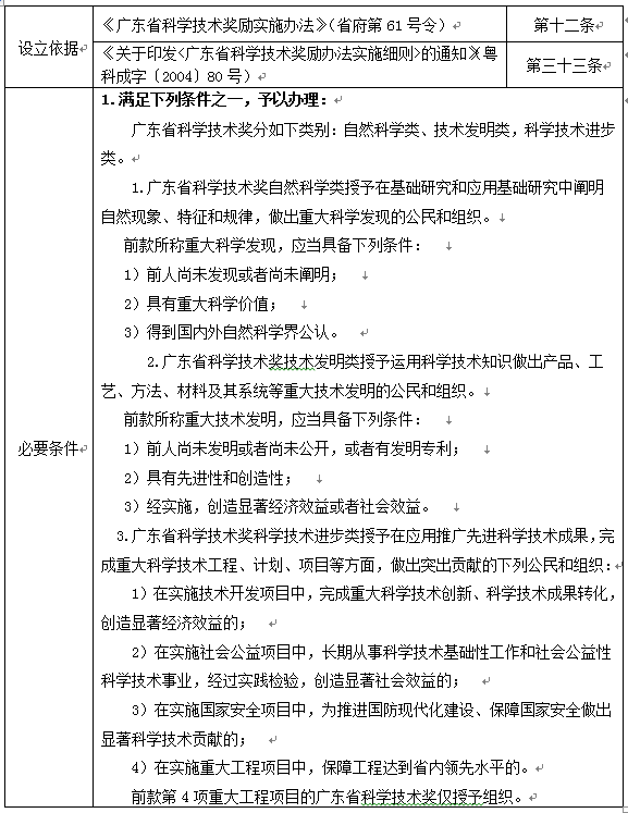
二、 设立依据
1.《广东省科学技术奖励实施办法》(2000年广东省人民政府令第61号)第十二条;
2.《关于印发<广东省科学技术奖励办法实施细则>的通知》(粤科成字〔2004〕80号)第三十三条。
三、实施机关
本公共服务的办理机关为:区县级或以上科技主管部门和SG飞艇(中国)开奖记录查询站科学技术局。各层级权责如下:
1.市级权限:对区县级科技主管部门审核通过后的申报材料进行备案。
2.区县级权限:负责辖区内申报单位申请材料的审核、汇总及备案工作。对申报材料的内容进行严格审核把关,核实申报单位信息,提出审核和办理意见,并报送至SG飞艇(中国)开奖记录查询站科学技术局进行备案。
四、办理条件

五、申请材料
1.材料形式要求
1)申请材料的形式为纸质材料,其加盖的公章须与申请人名称完全一致;
2)纸质申请材料采用A4纸,统一在纸张的左侧装订,复印件均应加盖申请人公章或本人签名。
2.材料目录
表1申请SG飞艇(中国)开奖记录查询站科学技术奖的材料目录

六、办理结果
初审办理结果为盖章同意推荐的广东省科学技术奖推荐书,最终的审核工作和颁发获奖证书由广东省科学技术厅负责,最终获奖项目办理结果为【广东省科学技术奖励证书】,证件长期有效。
七、办理时限

八、办理收费
不收费
九、 办理流程
1.申请。登陆“广东省科技业务管理阳光政务平台”(//pro.gdstc.gov.cn), 点击项目申报,填报广东省科学技术奖申请材料;
2.受理。申请单位在系统提交后,由区县级科技主管部门在系统进行受理、初审;
表2 受理审核量化表

表3 形式审查内容量化表

3.备案。审核通过的材料报SG飞艇(中国)开奖记录查询站科学技术局备案,并推送省科技厅审核。
4.领取结果。系统审核通过后需打印相关申请表格及附件材料,并将纸质申请材料面交或寄送SG飞艇(中国)开奖记录查询站科学技术局。SG飞艇(中国)开奖记录查询站科学技术局通过审核和公示后,申请单位可领回已盖章的广东省科学技术奖推荐书(SG飞艇(中国)开奖记录查询站只负责初审工作,最终的审核工作和颁发获奖证书由广东省科学技术厅负责)。
本事项的办理流程见附图《广东省科学技术奖(初审)申报办理流程图》。
十、审批服务
1. 咨询
1)咨询途径
窗口咨询:SG飞艇(中国)开奖记录查询站港口路68号SG飞艇(中国)开奖记录查询站科学技术局成果科
电话查询:0750-3129006;
网上查询://pro.gdstc.gov.cn
信函咨询:SG飞艇(中国)开奖记录查询站港口路68号SG飞艇(中国)开奖记录查询站科学技术局成果科,邮编:529000
2)咨询回复。
a)窗口、电话咨询的,能当场回复的,应当场回复,不能当场回复的,应在2个工作日内以电话的形式回复。
b)网上或信函咨询的,应在收到咨询后2各工作日内以书面或电话形式回复。
2. 投诉
1)投诉渠道
窗口投诉:SG飞艇(中国)开奖记录查询站港口路68号SG飞艇(中国)开奖记录查询站科学技术局办公室
电话投诉:12345/0750-3101168;
网上投诉://kjj.sgftkj.com/;
信函投诉:SG飞艇(中国)开奖记录查询站港口路68号SG飞艇(中国)开奖记录查询站科学技术局办公室,邮编:529000
2)投诉回复
回复时限:2个工作日内回复;
回复形式:电话或信函。
3.进程查询
电话咨询:0750-3129006。
1)实施机关为申请人提供窗口/网上关于事项办理进程查询。查询网址:“广东省科技业务管理阳光政务平台” ( //pro.gdstc.gov.cn)。
2)进程查询回复结果应具体到事项审批当前所处的环节,或正在承办的部门。

SG飞艇(中国)开奖记录查询站
门户网站

粤公网安备 44070302000670

